社保是指国家为了预防和分担年老、失业、疾病以及死亡等社会风险,实现社会安全而强制社会多数成员参加的具有所得重分配功能的社会安全制度。

添加微信好友, 获取更多信息
复制微信号
白银 社保的重要性不言而喻!你知道吗?如今社保关系中断不仅会影响参保人的缴费年限核算和社保待遇领取,还会影响到你近些年购车、买房、落户的“小目标”~
社保断缴,哪些项目会“清零”?哪些不会“清零”?快跟小编一探究竟~
白银 社保断缴,这些项目会“清零”
白银 1、之前积攒的买房资格“清零”
白银 如今,全国不少地方都将楼市调控提上议事日程。尤其是非本地户籍居民想在当地买房,需要先缴足社保。
白银 以北京为例,所谓的缴满5年是指在买房的当月往前推移5年,必须是连续缴纳,中间断了就需要重新开始计算连续缴纳时间。
社保断缴,小心你这些年积攒的买房资格瞬间“清零”,重新计算!
白银 2、买车资格会“清零”
不只是买房,买车摇号也跟社保缴纳大有关系!
同样以北京和上海为例:
这就意味着,在相关城市工作的人如有买车计划,千万别随意中断缴纳社保!
白银 3、落户资格会“清零”
社保断缴,小心在这些城市落户有困难!
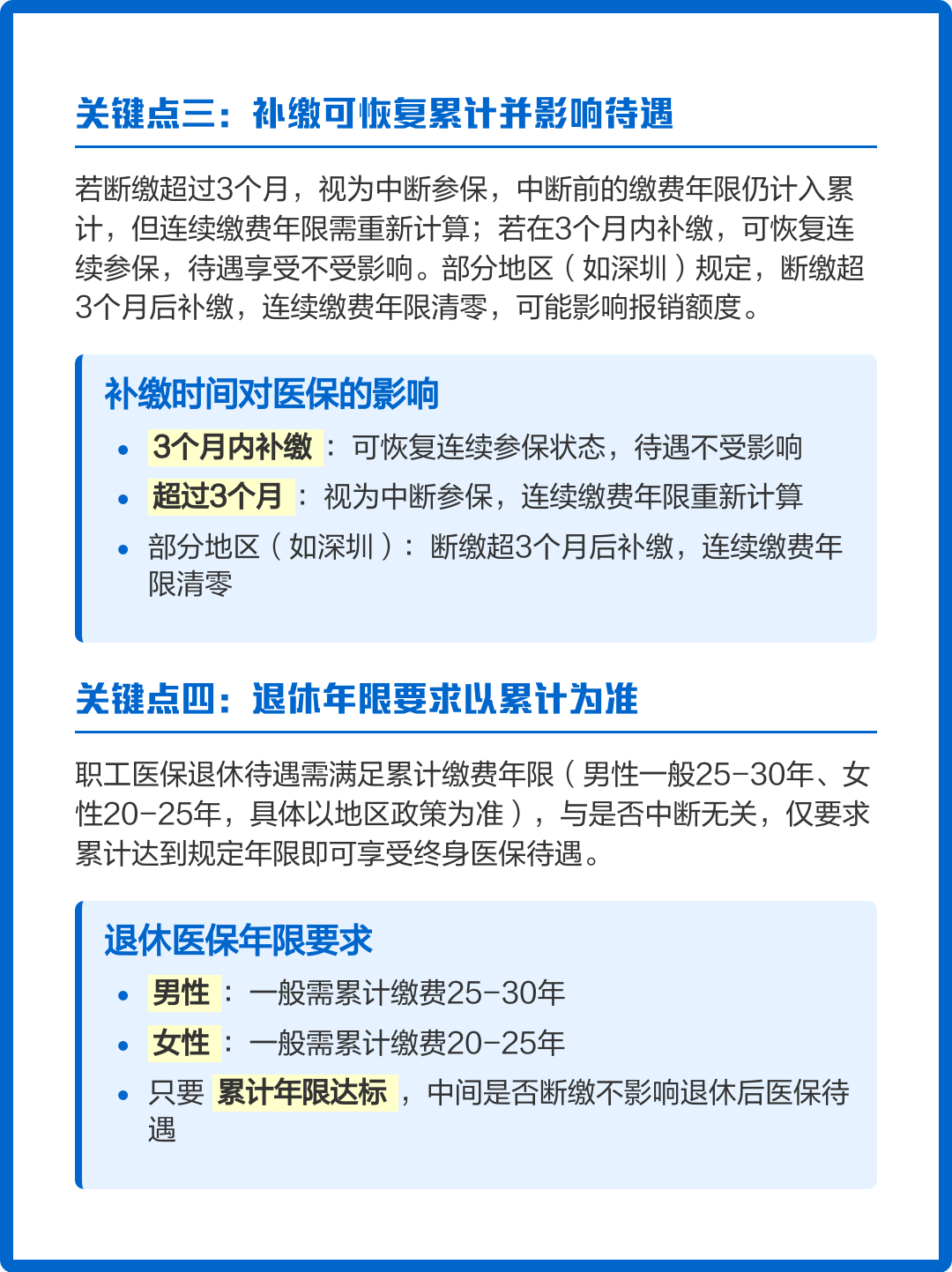
4、医保断缴3个月,连续缴费年限重新计算
白银 你知道吗?在你中断缴纳医疗保险期间,不能享受医疗保险待遇。
中断医疗保险缴费,不仅会影响你全部的缴费年限,还有可能会造成你不足累计年限的要求,无法按期享受医保福利。
不过,医疗保险自停缴之日起有3个月缓冲期,如果超过了这个期限,连续缴费年限开始重新计算。所以,大家一定要关心自己医保停缴的时间,一定不能超过3个月!
白银 社保断缴,这些项目不“清零”
白银 1、医保断缴,个人医保账户不会“清零”
白银 网上有人称:医保断缴3个月会清零。其实真相是医保连续缴费年限会重新计算,但个人医保账户是不会清零的。

白银 医保断了,医保待遇从下个月起就停了,重新交还是可以报销的。
白银 2、养老保险断缴不会“清零”
白银 养老保险最少要累计交满15年,到达退休年龄时才能申请按月领取养老金。
白银 养老保险如果中途断缴了,是可以补续的,且不用重新计算累计缴交年限。但即便如此,也会影响到你退休后的待遇。
白银 相关政策规定,15年的年限只是职工退休后领取基本养老保险金的前提条件,间断缴费几年,基础养老保险金的计发比例就会少几个百分点,退休后享受的待遇自然也会下降。






